主页 > 国内新闻 / 正文
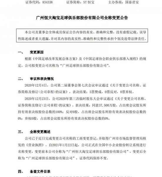
南都讯 记者陶新蕾 北京时间1月22日,广州恒大足球俱乐部股份有限公司全称变更公告发布,公司拟变更公司名称为“广州足球俱乐部股份有限公司”。

根据变更公告内容显示:
公司已于近日完成变更公司名称的工商变更登记,并取得广州市市场监督管理局核发的《营业执照》。自2021年1月22日起,公司正式在全国中小企业股份转让系统进行名称变更,变更前本公司全称为“广州恒大淘宝足球俱乐部股份有限公司”,变更后全称为“广州足球俱乐部股份有限公司”,证券代码保持不变。
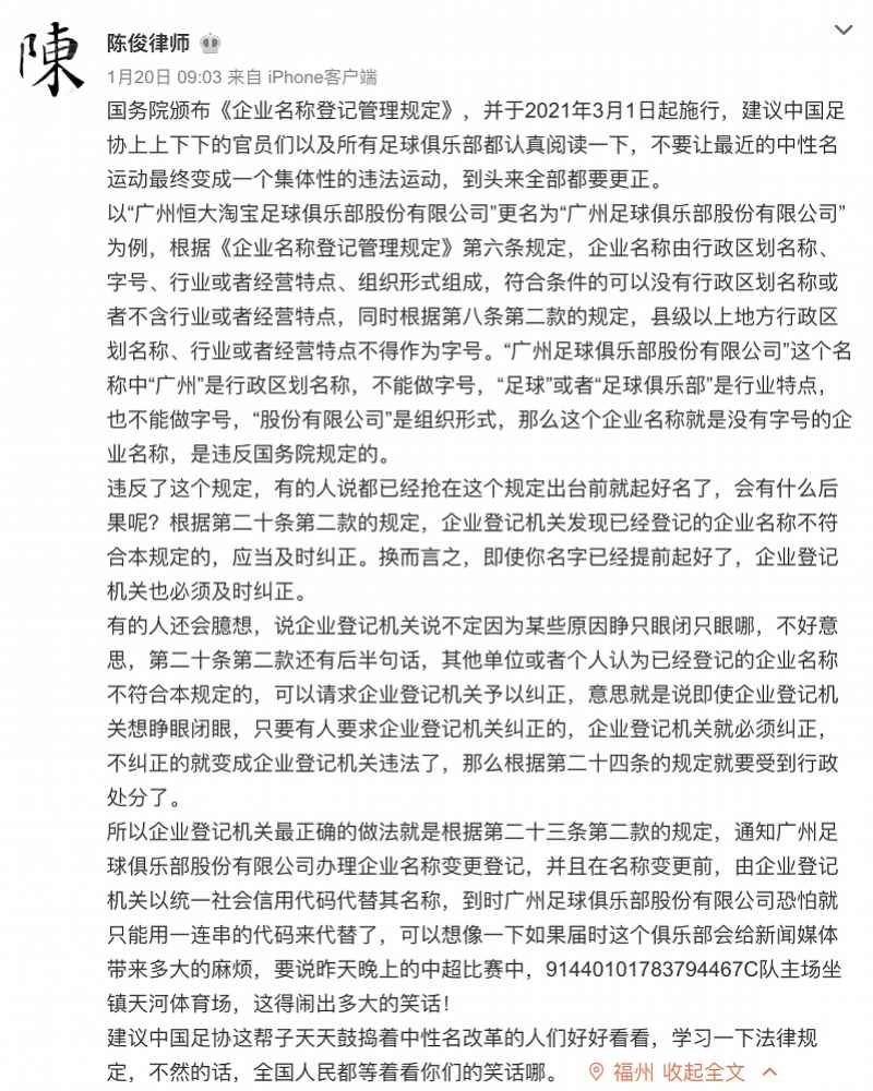
1月20日,微博实名认证的律师陈俊发文称,广州足球俱乐部股份有限公司这个企业名称是没有字号的企业名称,工商注册名不符合《企业名称登记管理规定》。

陈俊律师微博截图。
同一天,据江苏媒体报道,江苏苏宁新赛季已经获准改名江苏队,而且江苏苏宁已经完成工商名称变更,新的俱乐部名将为“江苏足球俱乐部有限公司”。

该汇总表部分截图。
1月12日,一张流传在网络上名为《各级职业俱乐部非企业化名称申报情况汇总表》的图片显示,“广州足球俱乐部股份有限公司”“河北足球俱乐部有限公司”“深圳市足球俱乐部有限公司”审核情况都是同意,但备注栏里都有“仅使用行政区划名,建议增加俱乐部名”。但“江苏队足球俱乐部有限公司”审核情况是同意且没有备注。
猜你喜欢
- 2023-11-24 2亿技能劳动者如何成为中等收入群体?人社部:
- 2023-12-08 长沙全城送别袁隆平:花店免费派菊花,出租车
- 2023-11-23 杀医者家属自行办理转院
- 2023-11-23 7人牟利270多万元 房产销售索要天价“茶水费”
- 2023-12-08 开学前疫情防控,这些操作叫人放心→
- 2023-12-08 大连市一轿车撞击行人致4死3伤 警方:驾驶人已
- 2023-12-08 出生当晚被迫送养 男子寻亲40多年终解身世之谜
- 2023-12-08 兑换时常没有合适座位!航空公司“无限飞”产
- 2023-11-23 可恶!骗子竟利用寻人信息敲诈勒索,顺德一家
- 2023-12-08 拉“麻将群”按局抽“房费”盈利40余万元 群主
- 搜索
-
- 04-12增强斗争精神牢固树立为民服务理念畅通为民服务渠道
- 03-09越来越多的女性开始加入跟车的行列共同面对这一行业的挑战
- 01-26塘房镇凉水村发生山体滑坡造成18户房屋被掩埋44人失联
- 12-1311月国内新能源重卡市场共计销售4632辆环比10月份增长36%
- 12-08梅州山村里的畲话:有音无字似客家话,口口相
- 12-08留学生船票炒出天价!深圳精准“追回”数千张
- 12-08“特别珍贵”!袁隆平论文手稿公开,档案馆还
- 12-08焦点解读!广州将实施电动自行车登记上牌,今
- 12-08《失孤》原型拐卖案细节:系一对情侣旅游期间
- 12-08不再三点半放学!教育部:今秋开学后中小学全
- 04-12增强斗争精神牢固树立为民服务理念畅通为民服务渠道
- 12-1311月国内新能源重卡市场共计销售4632辆环比10月份增长36%
- 01-26塘房镇凉水村发生山体滑坡造成18户房屋被掩埋44人失联
- 03-09越来越多的女性开始加入跟车的行列共同面对这一行业的挑战
- 11-16茅台醉直隶 飞天敬总督——2023年保定直隶总督署
- 11-16荣登央视新闻联播!地上铁推进公共领域车辆全
- 11-16汉武帝老来得子 或与西王母不死药天山雪莲息息
- 11-16《你好!三星堆》沉浸式光影艺术展发布仪式在
- 11-16云帐房战略投资云猫易账,引领代账行业变革转
- 11-16清研环境模块化污水处理创新装备亮相第二十五
- 11-23历次测量珠峰闯过的难关:冲顶时遇恶劣天气,
- 12-08车厢骚扰旅客还袭警 酒疯子被刑拘
- 11-23娘不娘不能只看外表?超九成受访者认同:有担
- 11-23广州男子58同城请人通厕所,标价80通完收费150
- 11-23神州优车再回应“工位辞退员工”
- 11-23湖南浏阳致7死花炮厂事故详因查明
- 12-08广州献血奖励加码!献全血30次以上免费乘坐公共
- 11-16升"革"品质聚焦新生,SAVENCIA再度亮相第六
- 11-24南都记者暗访广州街头“预存话费送手机”骗局
- 11-24129家房企被抽查,华润、新城等大开发商被山西
- 标签列表
-
